网站导航
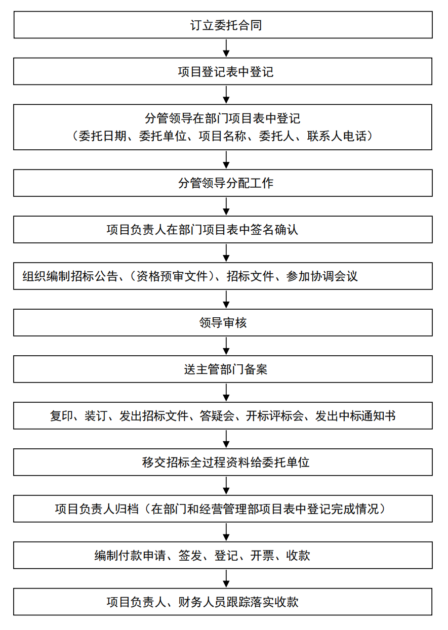
建设工程招标代理工作程序
2024-05-30来源: