网站导航
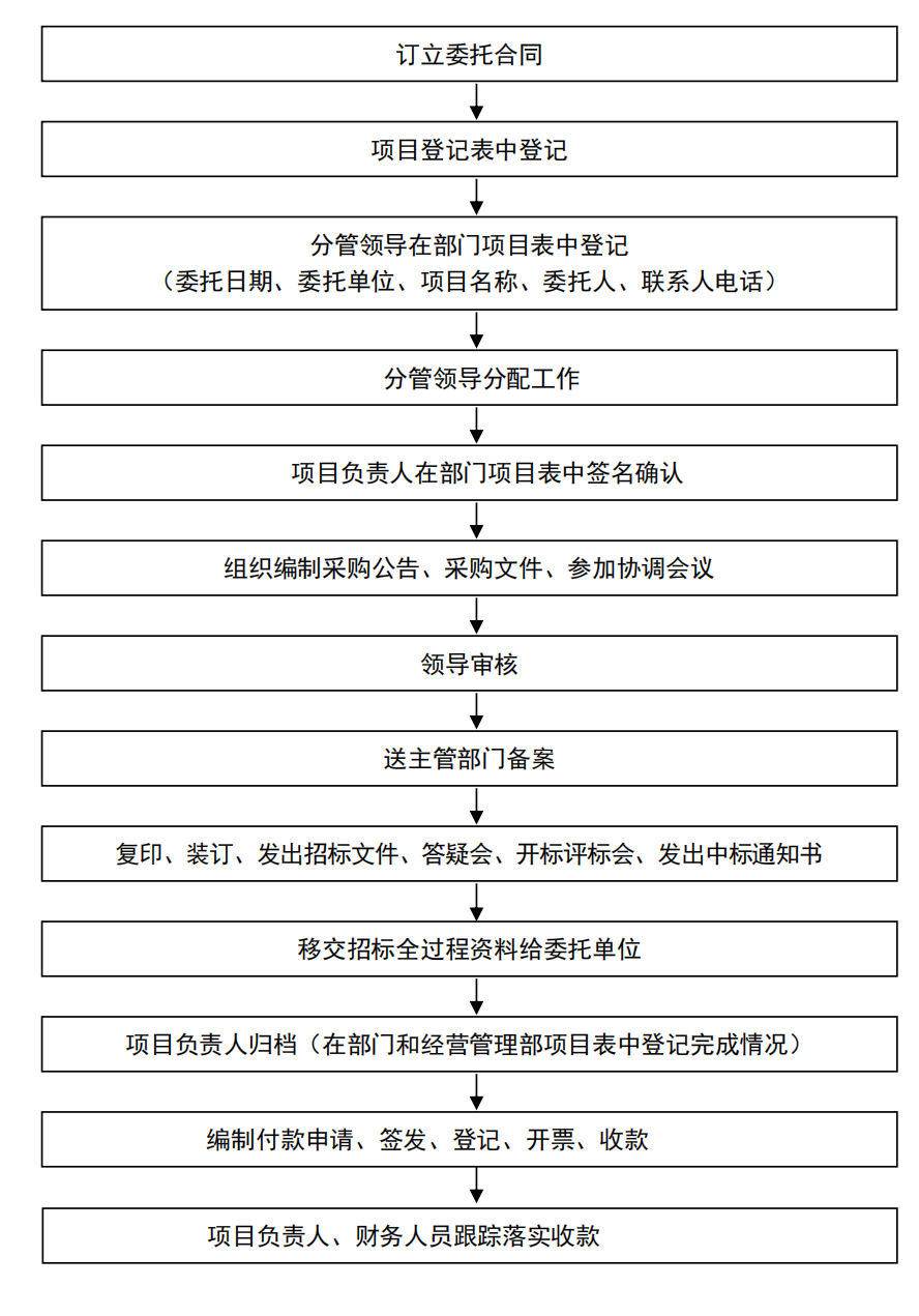
政府采购代理工作程序
2024-05-30来源: